☰
最新消息
學校介紹
學校簡介
校務介紹
發展紀錄
財產報表
選課系統
報名資訊
報名須知
選課須知
線上報名流程
學員專區
開學宣導事宜
校內意見調查連結
學習歷程查詢
活動花絮
課程活動花絮
影片記錄
下載專區
表單下載
講義下載
規章下載
數位教材
語文
水資源
視覺影像
美術手作
建康養生
生態與休閒
表演藝術
保險Q&A
保險問與答
校內申請流程
首頁
/
最新消息
/
最新消息
/
內容
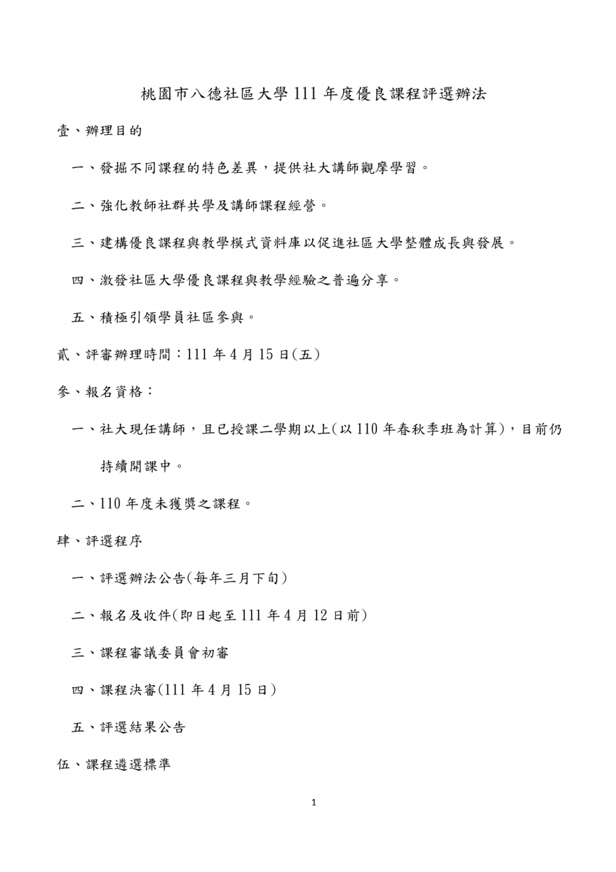
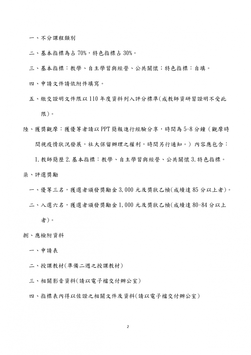
2022/3/22八德社區大學111年度優良課程評選
桃園市八德社區大學年度優良課程評選辦法(111版).docx
27.67 KB
桃園市八德社區大學年度優良課程評選辦法(111版).pdf
193.22 KB
×